法律垂类大模型DISC-LawGPT的部署运行和对比
法律垂类大模型DISC-LawGPT的部署运行和对比
部署和运行
1 | 部署 |
运行成功:
性能对比
-
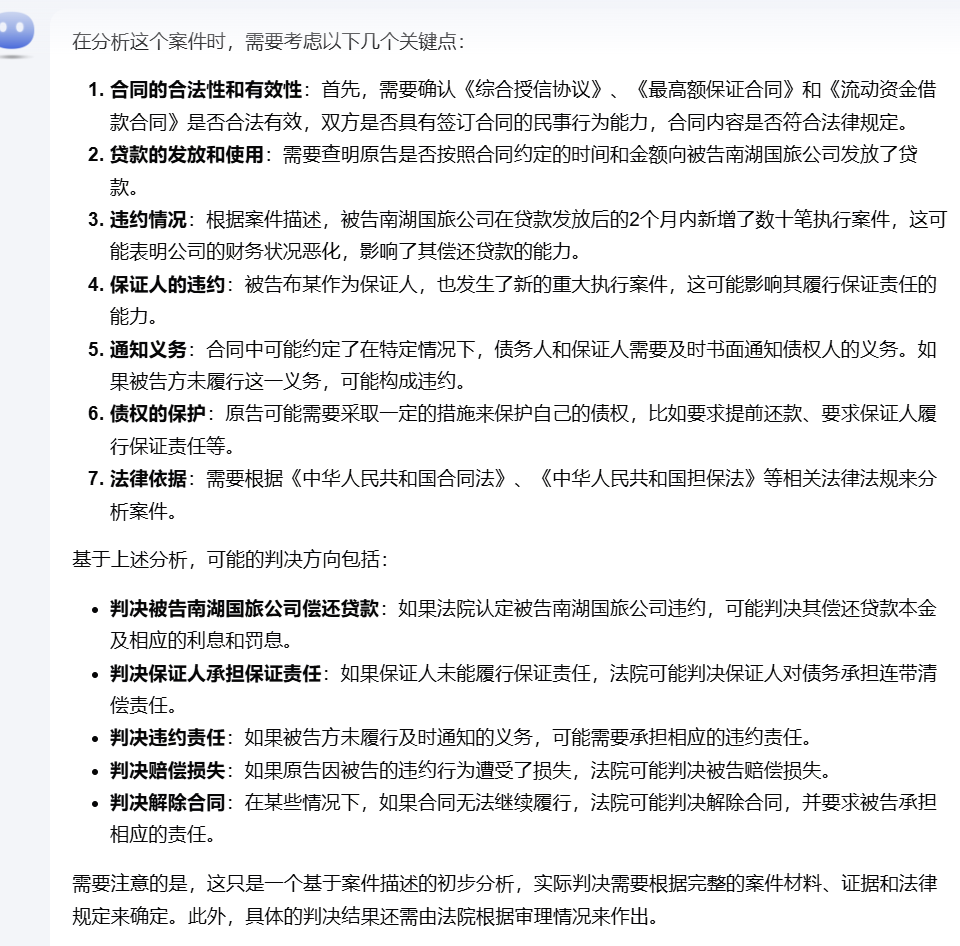
请对以下案件做出分析并给出可能的判决:2021年11月9日,原告与被告南湖国旅公司签订《综合授信协议》,约定原告向被告南湖公司提供授信额度1000万元。同日,原告与被告南湖国旅公司、南湖粤途公司、王子山公司、布某、郭某、郑某、刘某、徐某、胡某、赵某、许某签订《最高额保证合同》,约定为上述债务提供最高额保证担保。2021年11月10日,原告与被告南湖国旅公司签订《流动资金借款合同》,约定贷款金额分别为1000万元,2021年1月10日,原告依约发放上述贷款。但被告南湖国旅公司在原告发放贷款后的2个月内,新增数十笔执行案件,严重危及原告债权,被告布某作为保证人,也发生新的重大执行案件,且在发生上述情况后,均未及时书面通知原告。
-
DISC-LawGPT:
-
Kimi:
-
-
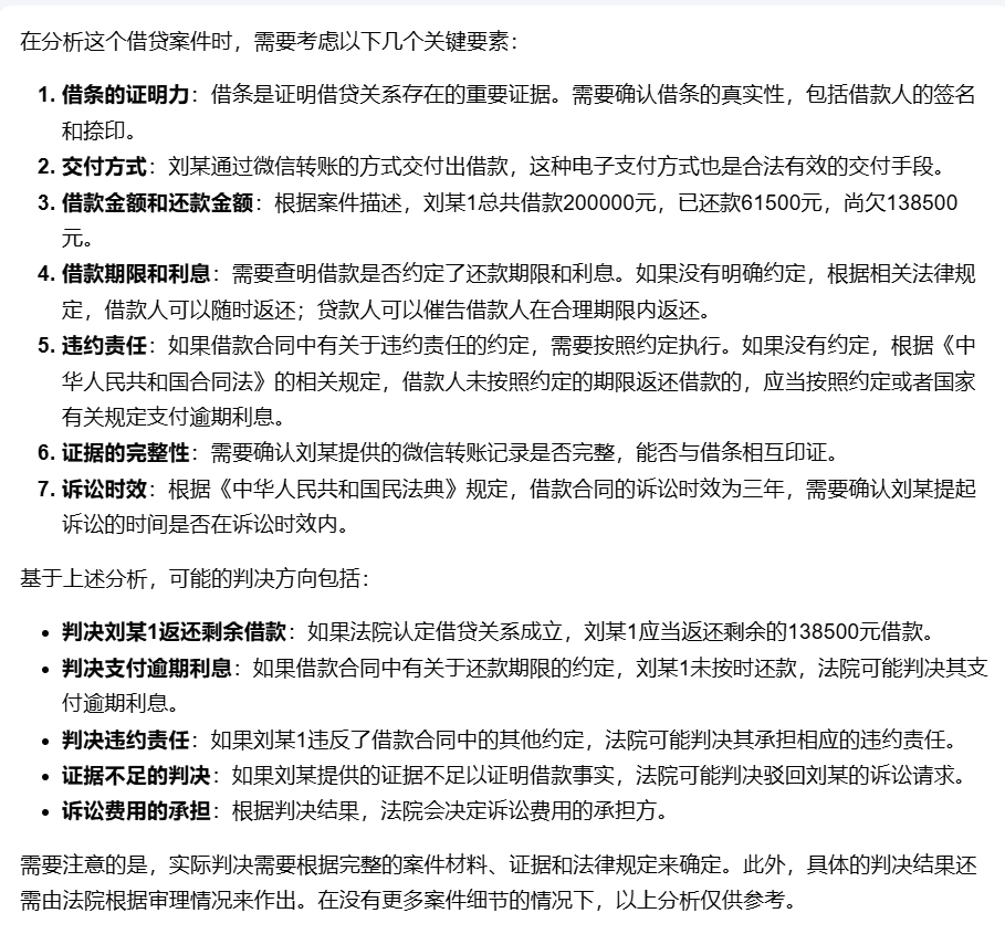
请对以下案件做出分析并给出可能的判决:2021年4月17日,刘某1向刘某出具借条一份,内容为:“借条今借到现金贰拾万元(¥200000.00)借款人:刘某1(捺印)2021.4月17号”刘某通过微信转账方式向刘某1交付出借款,分别为2021年4月17日转账30000元、30000元、30000元、10000元,2021年5月29日转账30000元、20000元、30000元、20000元,共计200000元。至本次诉讼,刘某1通过微信转账还款61500元,尚欠138500元。
-
DISC-LawGPT:
-
Kimi:
-
-
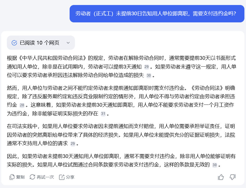
劳动者(正式工)未提前30日告知用人单位即离职,需要支付违约金吗?
-
DISC-LawGPT
-
Kimi:
-
-
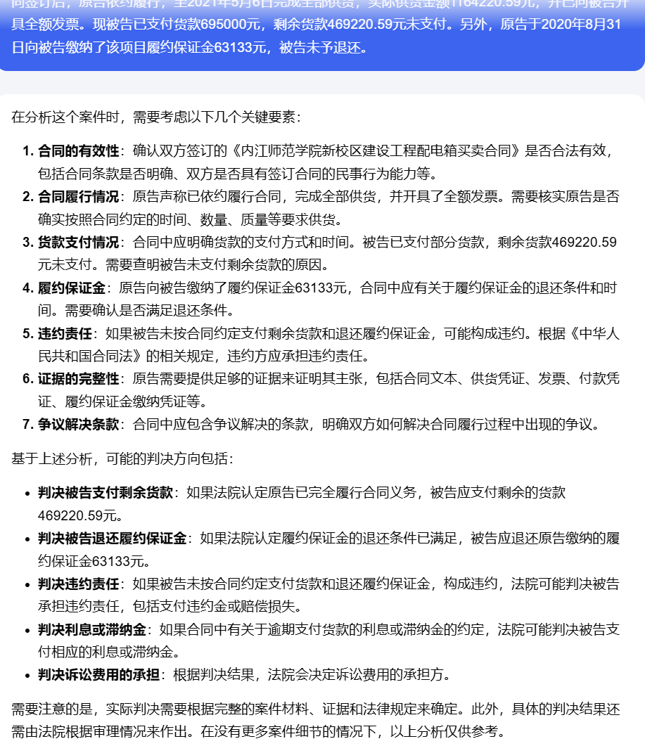
请对以下案件做出分析并给出可能的判决:原告与被告于2020年8月11日签订《内江师范学院新校区建设工程配电箱买卖合同》,双方约定由原告向被告内江师范学院新校区项目提供配电箱设备,合同暂定合计1262676.36元,双方并就供货期限、运输及交货方式、验收、货款支付、争议解决等进行约定。合同签订后,原告依约履行,至2021年5月6日完成全部供货,实际供货金额1164220.59元,并已向被告开具全额发票。现被告已支付货款695000元,剩余货款469220.59元未支付。另外,原告于2020年8月31日向被告缴纳了该项目履约保证金63133元,被告未予退还。
-
DISC-LawGPT:
-
Kimi:
-
-
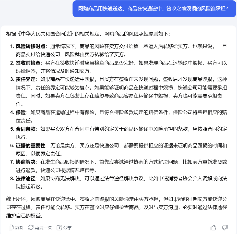
网购商品用快递送达,商品在快递途中、签收之前毁损的风险谁承担?
-
DISC-LawGPT:
-
Kimi:
-


















